ag真人app官方网站入口
你的位置:ag真人app官方网站入口 > ag资讯 > ag资讯
ag真人(AsiaGaming) 乐华拟向王一博授予1250万股股份 认同其不凡孝顺
发布日期:2026-03-31 04:09 点击次数:196

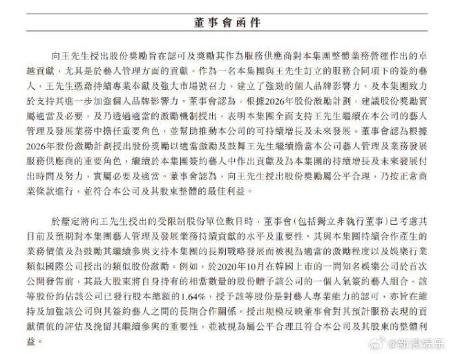
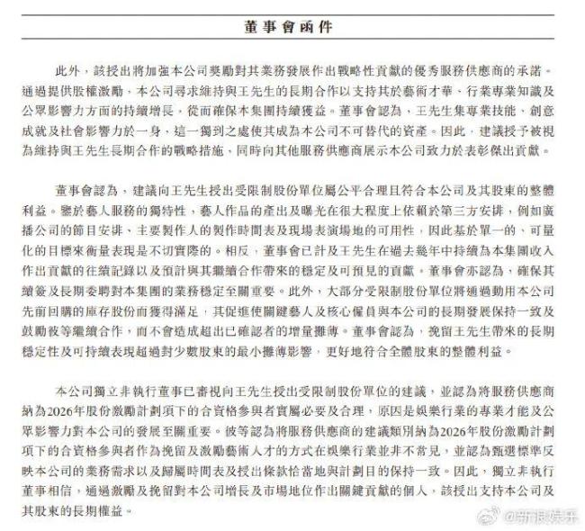
乐华文娱于25日公开的董事会函件显露,公司谈判向王一博授予股份奖励,以奖赏他对集团业务的不凡孝顺,并寻求与其永久市欢。董事会以为,遮挽王一博带来的永久知道性和可执续领悟跨越了对少数推动的轻细摊薄影响,更安妥全体推动的合座利益。

提出向王一博授出1250万个受法例股份单元,认购价为每股0.01港元,占已刊行股份约1.51%。关系激发需待推动止境大会审议通事后方可收效。

3月19日晚,乐华文娱通过微博发布声明,称发现多个汇注用户在境表里网站传播扰乱旗下艺东说念主王一博东说念主格权的信息和乌有言论,影响恶劣。乐华文娱示意,关系主体坏心发布乌有言论涉嫌犯罪,公司已接收报警、民事诉讼等法律时刻严肃追责。

乐华文娱是国内闻名艺东说念主经纪公司,王一博是其中枢艺东说念主之一。2023年1月,乐华文娱在港股上市。比年来,乐华文娱屡次发布声明,ag真人对申斥公司艺东说念主的试验进行取证并对关系职守东说念主进行追责。

2023年和2024年,乐华文娱贸易收入永诀为7.56亿元和7.65亿元,其中艺东说念主责罚业务收入永诀为6.63亿元和6.95亿元,占公司当期贸易收入的比重永诀为87.7%和90.9%,可见艺东说念主责罚业务在公司合座筹画中占据中枢性位。公司还有一部分收入来自音乐IP制作及运营、泛文娱产业。

法例2025年6月末,乐华文娱共领有62名签约艺东说念主和51名投入公司磨砺生谈判的磨砺生,王一博是其中的中枢艺东说念主。他曾永久为乐华文娱孝顺过半收入。笔据招股书表示的信息,2019年至2022年前三季度,王一博为乐华文娱带来的收入永诀占同时总收入的16.8%、36.7%、49.5%及58.8%。
王一博与乐华文娱的艺东说念主责罚协议始于2014年10月,至2022年10月期满后续约一次,该份为期四年的合约将于2026年10月到期。除王一博外,乐华文娱旗下其他闻名艺东说念主还包括韩庚、吴宣仪、朱正廷、黄明昊和唐九洲等。
2025年上半年ag真人(AsiaGaming),乐华文娱的收入从上年同时的3.47亿元增至4.14亿元,净利润从2940万元增至6110万元,主要收获于艺东说念主责罚产生的收入增多。
英雄联盟(中国)官方网站平台